Anbieter zum Thema

Gewußt wie: Seepex will mit einem Schulungsprogramm Anwender, Betreiber und Instandhalter "pumpenfit" machen. (Bild: Seepex)
Pumpen-Know-How

Herstellerwissen für Pumpen-Experten

Pumpenspezialist Seepex bringt 2025 mit dem Technical Basic Training das Wissen der Pumpenexperten zu den Anwendern: Die Schulung sei ein umfassendes Programm, das Kunden und Servicepartner mit dem Wissen und den Fähigkeiten ausstattet, die sie für die Wartung und den Betrieb von Pumpen benötigen, so die Exzenterschneckenpumpen-Experten.

Weiterlesen

Bildergalerien

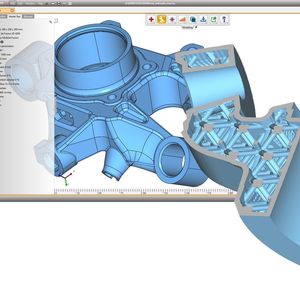
Mit Geomagic Design X von Hexagon lassen sich aus 3D-Scans schnell vollständig bearbeitbare, parametrische CAD-Modelle erstellen. (Bild: Hexagon)
Reverse Engineering

Nahtlos vom Scan zum CAD-Modell

Hexagon demonstrierte auf der EMO 2025 den neuen Reverse-Engineering-Workflow. Im Mittelpunkt steht dabei die Software Geomagic Design X. In Kombination mit den 3D-Scanning-Technologien ermöglicht sie Ingenieuren den direkten Weg vom Scan zum parametrischen CAD-Modell.

Weiterlesen
Bei Elektro- und Verbindungstechnikspezialist Weidmüller wird für die elektrischen Kontakte ein umfassendes Portfolio an Stanz-Biege-Teilen gefertigt. (Bild: Weidmüller)
Hochleistungsstanzen

Stanz-Biege-Teile: damit läuft der Strom

Das Herzstück von elektrischen Kontakten sind Stanz-Biege-Teile. Das 1850 von Carl August Weidmüller gegründete gleichnamige Unternehmen produziert als Anbieter von Lösungen für elektrische Verbindungstechnik, Automatisierung und Digitalisierung diese mit einer hohen Fertigungstiefe am Hauptsitz in Detmold. 

Weiterlesen