Additive Fertigung 3D-Druck-Software erzeugt Step-Daten
Die neue Version der Software 4D_Additive von Core Technologie ermöglicht erstmals das Herausschreiben von reparierten und optimierten Step-Modellen aus einer 3D-Druck-Software.
Anbieter zum Thema

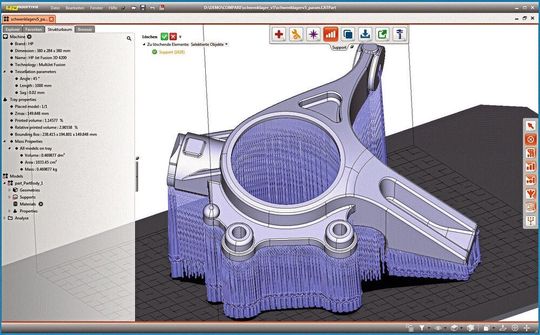
Mit der neuen Version 1.4 Damit ist die Software 4D_AdditiveMit der neuen Version 1.4 der Software 4D_Additive können Anwender die reparierten CAD-Daten als exakte Step-Geometrie speichern – ein Novum in der Branche. Zudem ist es möglich, die in der Software automatisch erzeugten Stützstrukturen als exakte Step-Modelle zu sichern und danach im CAD-System weiter zu verarbeiten oder für die FEM-Analyse zu verwenden.
Durch die Verwendung von exakten Modellen, die als Step sowie andere gängige Nativformate wie Catia, NX, Creo und Solidworks eingelesen werden, kann das Tool die Modelle genau analysieren und reparieren, so der Hersteller. Bisher wurden für den 3D-Druck hauptsächlich triangulierte STL-Modelle verwendet, die lediglich eine Annäherung zur realen CAD-Geometrie darstellen. Mit dem B-Rep-Kern der neuen Software sollen die Modelle exakt repariert und durch Modelling-Funktionen spezifisch für den 3D-Druck angepasst werden. So erzeuge die Software schnell Offset-Flächen für das spätere Überfräsen von Passungen oder Durchmesseränderungen für Ensat-Buchsen.
Step-Modelle benötigen weniger Speicherplatz
Ein Vorteil der exakten Geometrien im Vergleich zu STL-Modellen sei neben der höheren Genauigkeit ein geringerer Speicherbedarf der Daten. So werden umfangreiche Bauplattformen mit Hunderten von Teilen in einer kompakten Dateigröße gespeichert. Die Additive-Manufacturing-Software ermöglicht einen 3D-Druck-Prozess mit Prüfung, Reparatur und Vorbereitung von Modellen gemäß der für andere gängige Produktionsverfahren bereits seit langem etablierten CAD-Engineering-Standards.
Neben einem Texturenmodul zur Oberflächenveredelung und automatischen Bauteilbeschriftung verfügt die Software über Reparatur- und Modelling-Funktionen. Die automatisierte Bauteilausrichtung sowie intelligente Nesting-Funktionen mit Multiprozessorberechnung sollen eine zuverlässige und schnelle Füllung sowie die optimale Ausnutzung des Bauraums für alle gängigen Maschinentypen ermöglichen. Spezielle Analysefunktionen dienen der Kollisionssicherheit, einer optimalen Wärmeverteilung sowie der fertigungsgerechten Bauteilgestaltung und komplettieren die Software im Sinne eines durchgängigen Additive Manufacturing Prozesses, so der Hersteller.
(ID:46844970)