Ein hydraulisches Ziehkissen bringt mechanischen Pressen diverse energetische Vorteile. Möglich macht das ein Hochdruck-Niederdruck-System in Verbindung mit einem dreiflächigen Zylinder.
Hier im Bild die Ziehkissenachsen.
(Bild: Hydac)
Ein Ziehkissen ist eine Einrichtung in einer hydraulischen oder mechanischen Presse, welche das Blechbauteil während des Ziehvorganges durch eine Kraft beaufschlagt und somit überhaupt eine Umformung ermöglicht. Diese Rückhaltekraft lässt sich erzielen
über doppelt wirkende Pressen, welche heutzutage jedoch nur selten zum Einsatz kommen,
über Druckzylinder im Werkzeug oder eben
über hydraulische Ziehkissen.
Das Ziehkissen besteht aus mehreren Komponenten, die auf der einen Seite Teil des Werkzeuges und auf der anderen Seite Teil der Umformmaschine sind.
Über die letzten Jahrzehnte sind unzählige Lösungen zur Ziehkissensteuerung entstanden. Die technischen Lösungen fokussieren sich dabei meist auf eine Produktivitätssteigerung, eine Reduktion der Investitionskosten oder eine Steigerung der Energieeffizienz. Die „eierlegende Wollmilchsau“ sucht man nach wie vor noch vergebens.
Hochdruck-Niederdruck System besitzt zusätzliches Umschaltventil
Die Ziehkissen-Lösungen lassen sich grob in drei Kategorie unterteilen:
1. Hochdruck-Lösungen,
2. Hochdruck-Niederdruck-Lösungen und
3. Lösungen mit Rückspeise- beziehungsweise Zwischenspeicherfunktion.
Letztere weisen Möglichkeiten zur Energierückgewinnung auf, haben sich aber aufgrund der zu hohen Anschaffungskosten bisher noch nicht flächendeckend in der industriellen Praxis durchgesetzt, sodass hier in diesem Artikel die ersten beide Lösungen beschrieben werden sollen. Der Vorteil von einfachen Hochdrucksystemen sind die geringen Investitionskosten, das einfache Hydrauliksystem und das dynamische Verhalten dieses Systems. Die Nachteile hingegen zeigen einen äußerst, nicht mehr zeitgemäßen hohen Energiebedarf, welche bei einer 100-Tonnen-Achse bei etwa 75 Kilowatt Antriebsleistung liegt. Zudem werden hohe Verluste während der Rückzugsbewegung des Zylinders durch den maximalen Pumpendrucks erzeugt. Ein weiterer Nachteil liegt im Kraftverlust an der Achse während der Umformung. Aufgrund der permanenten Differenzialschaltung steht während des Ziehvorgangs der Hydraulikspeicher immer auf der Ringseite des Zylinders. Dadurch muss die Kolbenfläche des Zylinders größer ausgelegt werden, um die geforderte maximale Kraft liefern zu können. Zudem muss der Hydraulikspeicher während des Ziehvorgangs das auf der Ringseite benötigte Öl zur Verfügung stellen. Dieses Volumen muss zusätzlich durch die Pumpe bereitgestellt werden.
Das Hochdruck-Niederdruck System besitzt hingegen ein zusätzliches Umschaltventil, eine zusätzliche Niederdruckpumpe und einen zusätzlichen Speicher. Mit diesen Zusatzkomponenten werden die zuvor genannten Nachteile des Hochdrucksystems nahezu eliminiert, da während des Umformprozesses und für den Rückzug der Achse auf den Niederdruckkreis umgeschaltet wird. Gegenüber dem Hochdrucksystem spart man etwa 20 Prozent der Primärenergie ein. Eine typische 100 Tonnen Ziehkissenachse besitzt einen 55-Kilowatt-Antriebsmotor. Das System ist jedoch relativ kostenintensiv im Vergleich zum Hochdrucksystem, besitzt ein Umschaltventil, welches genauso groß ist, wie das Regelventil und weist zudem einen hohen Platzbedarf durch die zwei getrennten Hydraulikkreisläufe auf.
Reduzierte Verluste im neuen Hydrauliksystem
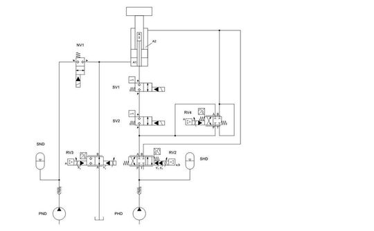
Diese neue Lösung von Hydac verfügt ebenfalls über ein Hochdruck-Niederdruck-System, trennt jedoch die Ansteuerung der Bewegungsrichtung des Zylinders von der Ziehfunktion: Ein Regelventil (RV2) steuert die Vorbeschleunigung und den Rückzug, ein anderes Regelventil (RV3) übernimmt die Kraftregelung während des Ziehvorgangs. Hinzu kommt noch ein drittes Schnellschaltventil (RV4), das während des Ziehvorgangs die beiden kleinen Kammern A2 und A3 des Zylinders miteinander verbindet. Somit muss kein Öl aus einen Speicher oder einer Pumpe gefördert werden, um während des Ziehvorgangs die Ringseite des Zylinders zu füllen. Die beiden Kammern A2 und A3 sind gleich groß. Ein weiterer Vorteil dieser Schaltung ist, dass die beiden Sicherheitsventile SV1 und SV2 wesentlich kleiner sind als bei den beiden zuvor beschriebenen Schaltungsvarianten (Vergleich: NG 25 zu NG50).
Die Vorbeschleunigung wird hierbei aus dem Hochdruck System versorgt. Dazu schaltet das Regelventil (RV2) in die Stellung P nach B, die Sicherheitsventile SV1 und SV2 werden geöffnet. Die Hochdruckpumpe und der Hochdruckspeicher stehen in der Kammer A2 an. Der Zylinder fährt abwärts. Das aus der Kammer A3 abströmende Öl fließt über die Steuerkante A nach T des Regelventils (RV2) zum Tank ab, das Öl aus der großen Kammer A1 über das Regelventil (RV3) zum Tank.
Der Rückzug ist bei dieser neuen Schaltung besonders effektiv
Das hydraulische Schaltschema, ein Patent von Hydac.
(Bild: Hydac)
Sobald der Stößel auf das Ziehkissen auftrifft, geht das Regelventil (RV2) in die Neutralstellung (P, A, B und T gesperrt), das Schnellschaltventil (RV4) öffnet die Verbindung zwischen den beiden kleinen Kammern A2 und A3. Gleichzeitig schließt das Regelventil (RV3) die Verbindung von B nach A, um Druck aufzubauen. Sobald der nötige Ziehdruck erreicht ist, geht das Ventil in Regelstellung. Der Zylinder wird mit der gewünschten Gegenkraft durch den Stößel verdrängt. Dabei strömt das Öl aus der kleinen Kammer A3 durch das Schnellschaltventil (RV4) in die andere kleine Kammer A2. Durch Androsselung des Volumenstromes kann dabei zusätzliche Ziehkraft erzeugt werden. Die Besonderheit dabei ist, dass das Schnellschaltventil doppelt durchströmt wird und somit kleiner ausgelegt werden kann als bei einer konventionellen hydraulischen Schaltung. Es wird kein zusätzliches Volumen aus den Speichern oder den Pumpen entnommen, sodass Primärenergie eingespart werden kann. Im unteren Totpunkt (UT) wird die Kolbenseite wieder entlastet.
Stand: 08.12.2025
Es ist für uns eine Selbstverständlichkeit, dass wir verantwortungsvoll mit Ihren personenbezogenen Daten umgehen. Sofern wir personenbezogene Daten von Ihnen erheben, verarbeiten wir diese unter Beachtung der geltenden Datenschutzvorschriften. Detaillierte Informationen finden Sie in unserer Datenschutzerklärung.
Einwilligung in die Verwendung von Daten zu Werbezwecken
Ich bin damit einverstanden, dass die Vogel Communications Group GmbH & Co. KG, Max-Planckstr. 7-9, 97082 Würzburg einschließlich aller mit ihr im Sinne der §§ 15 ff. AktG verbundenen Unternehmen (im weiteren: Vogel Communications Group) meine E-Mail-Adresse für die Zusendung von redaktionellen Newslettern nutzt. Auflistungen der jeweils zugehörigen Unternehmen können hier abgerufen werden.
Der Newsletterinhalt erstreckt sich dabei auf Produkte und Dienstleistungen aller zuvor genannten Unternehmen, darunter beispielsweise Fachzeitschriften und Fachbücher, Veranstaltungen und Messen sowie veranstaltungsbezogene Produkte und Dienstleistungen, Print- und Digital-Mediaangebote und Services wie weitere (redaktionelle) Newsletter, Gewinnspiele, Lead-Kampagnen, Marktforschung im Online- und Offline-Bereich, fachspezifische Webportale und E-Learning-Angebote. Wenn auch meine persönliche Telefonnummer erhoben wurde, darf diese für die Unterbreitung von Angeboten der vorgenannten Produkte und Dienstleistungen der vorgenannten Unternehmen und Marktforschung genutzt werden.
Meine Einwilligung umfasst zudem die Verarbeitung meiner E-Mail-Adresse und Telefonnummer für den Datenabgleich zu Marketingzwecken mit ausgewählten Werbepartnern wie z.B. LinkedIN, Google und Meta. Hierfür darf die Vogel Communications Group die genannten Daten gehasht an Werbepartner übermitteln, die diese Daten dann nutzen, um feststellen zu können, ob ich ebenfalls Mitglied auf den besagten Werbepartnerportalen bin. Die Vogel Communications Group nutzt diese Funktion zu Zwecken des Retargeting (Upselling, Crossselling und Kundenbindung), der Generierung von sog. Lookalike Audiences zur Neukundengewinnung und als Ausschlussgrundlage für laufende Werbekampagnen. Weitere Informationen kann ich dem Abschnitt „Datenabgleich zu Marketingzwecken“ in der Datenschutzerklärung entnehmen.
Falls ich im Internet auf Portalen der Vogel Communications Group einschließlich deren mit ihr im Sinne der §§ 15 ff. AktG verbundenen Unternehmen geschützte Inhalte abrufe, muss ich mich mit weiteren Daten für den Zugang zu diesen Inhalten registrieren. Im Gegenzug für diesen gebührenlosen Zugang zu redaktionellen Inhalten dürfen meine Daten im Sinne dieser Einwilligung für die hier genannten Zwecke verwendet werden. Dies gilt nicht für den Datenabgleich zu Marketingzwecken.
Recht auf Widerruf
Mir ist bewusst, dass ich diese Einwilligung jederzeit für die Zukunft widerrufen kann. Durch meinen Widerruf wird die Rechtmäßigkeit der aufgrund meiner Einwilligung bis zum Widerruf erfolgten Verarbeitung nicht berührt. Um meinen Widerruf zu erklären, kann ich als eine Möglichkeit das unter https://contact.vogel.de abrufbare Kontaktformular nutzen. Sofern ich einzelne von mir abonnierte Newsletter nicht mehr erhalten möchte, kann ich darüber hinaus auch den am Ende eines Newsletters eingebundenen Abmeldelink anklicken. Weitere Informationen zu meinem Widerrufsrecht und dessen Ausübung sowie zu den Folgen meines Widerrufs finde ich in der Datenschutzerklärung, Abschnitt Redaktionelle Newsletter.
Auch der Rückzug ist bei dieser neuen Schaltung besonders effektiv: die kleine Kammer A3 ist so ausgelegt, dass sie mit dem zur Verfügung stehenden Hochdruck im der Lage ist, die geforderte Auswerferkraft zu erzeugen. Im Vergleich zu einer konventionellen Schaltung entstehen wesentlich weniger Drosselverluste, es wird somit zusätzliche Kühlleistung eingespart. Das Regelventil (RV2) geht in die Stellung P nach A, das Schnellschaltventil (RV4) geht zurück in seine Grundstellung (P, A, B und T gesperrt). Das Öl strömt aus dem Hochdruckspeicher und der Pumpe über die Steuerkante P nach A des Regelventils (RV2) und die beiden geöffneten Sicherheitsventile SV1 und SV2 in die kleine Kammer A3. Das aus der anderen kleinen Kammer A2 abströmende Öl fließt über die Steuerkante B nach T des Regelventils RV2 zum Tank. Die große Kammer A1 wird über das geöffnete Niederdruckventil (NV1) aus dem Niederdruck-Kreislauf gefüllt.
Daraus ergeben sich folgende Vorteile:
Nochmals etwa 20 Prozent geringerer Energiebedarf gegenüber Hochdruck-Niederdruck-Schaltung, eine 100-Tonnen-Ziehkissenachse benötigt nur etwa 45 Kilowatt Antriebsleistung
Wenig Drosselverluste bei der Rückzugsbewegung
Sehr genaue Positionierung des Zylinders, da dieser ideal eingespannt ist (beide Flächen A2 und A3 direkt mit dem Ventil (RV2) verbunden)